Børge Hinsch Fondens Naturskole

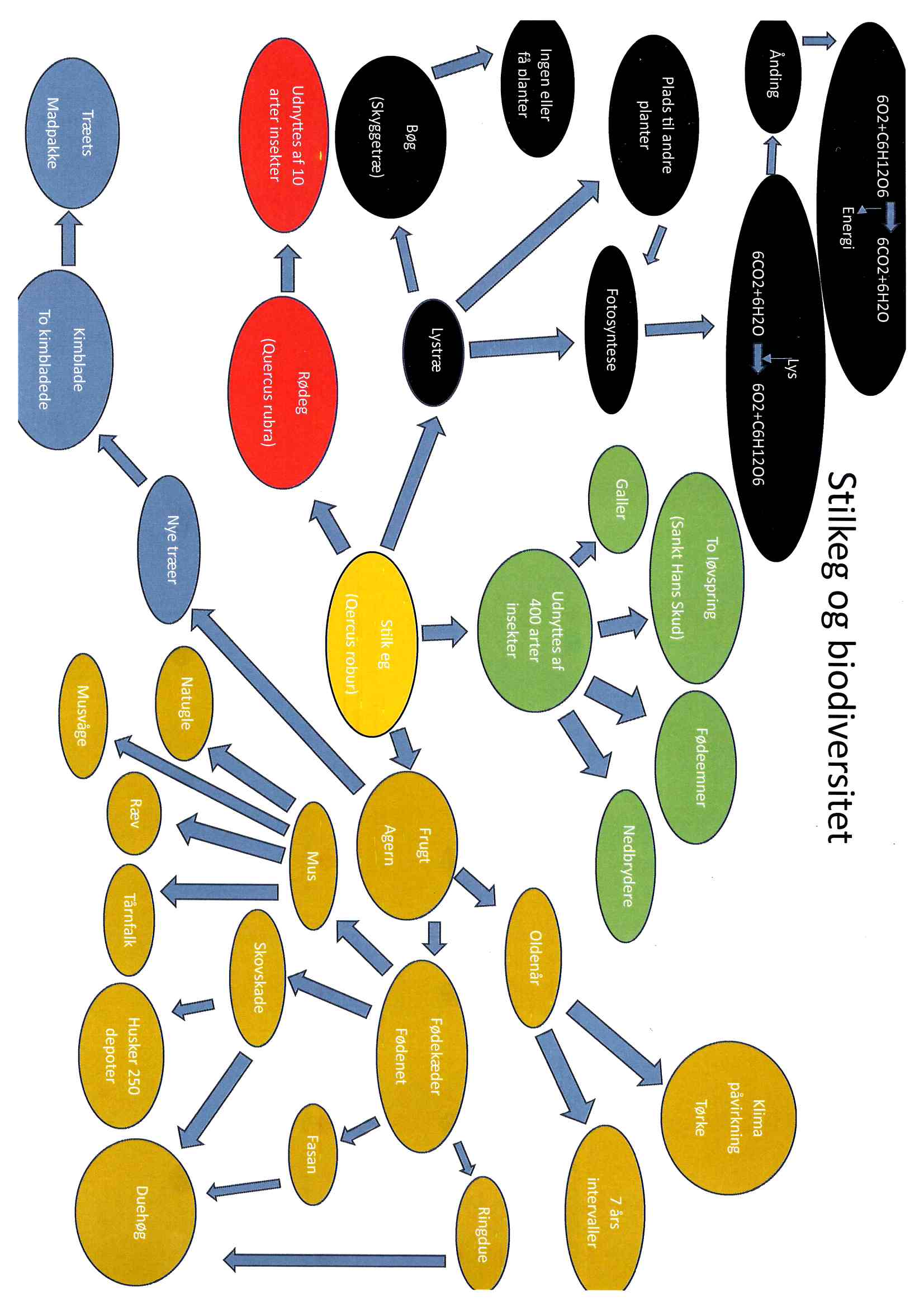
Egetræet

Hvilken betydning har egetræet for biodiversitet, det vil vi undersøge.

Olden år

Nogle år kaldes for olden år, men hvad betyder olden år? Og hvilken betydning har det for livet omkring egetræerne?

Lys- og skyggetræer

Hvad er forskellen på et lys- og et skyggetræ? Og hvad betyder det for livet i skoven? Og for skovbunden? Hvad er fotosyntese? Og hvilken har fotosyntesen for os mennesker. Det er nogle af de spørgsmål, vi vil prøve at får svar på.

Fødekæder

Hvilken betydning har et olden år på en fødekæde? Og hvad er en fødekæde i det hele taget? Samler fugle og dyr forråd? Hvor godt husker en skovskade? Disse spørgsmål og meget mere kan I få svar på, samt meget andet

En blanding af leg og læring

Et besøg på Børge Hinsch Fondens Naturskole bliver en blanding af leg og læring. Eleverne kan bl.a. udfordre en skovskade på hukommelsen og besøget slutte af med at eleverne sår deres egen eg i en potte, som de får med hjem. 

Egetræer
Egetræer
Foto

CLO

©

Claus L. olesen

Dato og pris

Tidspunkt:
-
Varighed:
4 timer
Pris:
Gratis

Om tilbuddet

Målgruppe: Grundskolen
Klassetrin:
0., 1., 2., 3., 4., 5., 6., 7.
Kompetenceområde:
Biologi - Kommunikation, Biologi - Perspektivering, Natur/teknologi - Kommunikation, Natur/teknologi - Undersøgelse, Natur/teknologi - Perspektivering
Fag:
Biologi, Natur/teknologi
Læringsmål:
Eleverne får en forståelse for egetræets store betydning for biodiversitet