Børge Hinsch Fondens Naturskole

Hvordan klarer fuglene sig gennem vinteren?

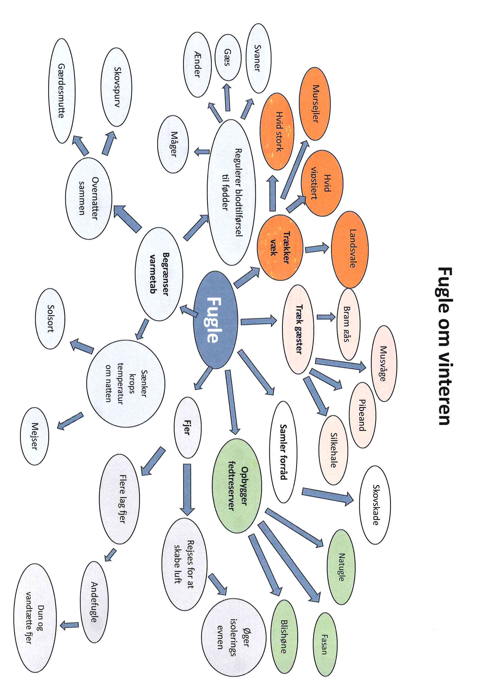
En gennemgang af fuglenes forskellige tilpasninger og strategier for at klare vinteren

Fugletræk

 

Hvert år forlader en mængde fuglearter Danmark i løbet efteråret. Samtidig får vi besøg af andre fuglearter som trækker hertil. Hvorfor forlader nogen landet, mens andre kommer på besøg?

Fuglene og vinterkulden

Forskellige fuglearter har forskellige strategier til at klare vinterkulden. Hvilke strategier er det og hvordan hjælper de fuglene til at modstå vinterkulden? 

 Fødeknaphed

 Fuglene klarer fødeknaphed på forskellige måder. Hvilke forskellige måder er der? Og hvad er fordele og ulemper.

 En blanding af leg og læring

 Et besøg på Børge Hinsch Fondens Naturskole bliver en blanding af leg og læring. Eleverne kommer bl.a. på fuglejagt med naturskolens kikkerter og slutter af med at lave fedtkugler til vinterfordring, som de får med hjem

Ravnen er en standfugl
Ravnen er en standfugl
Foto

CLO

©

Claus L. olesen

Dato og pris

Tidspunkt:
-
Varighed:
4 timer
Pris:
0 kr. Gratis
Max deltagere:
30 deltagere

Om tilbuddet

Målgruppe: Grundskolen
Klassetrin:
0., 1., 2., 3., 4., 5., 6.
Kompetenceområde:
Biologi - Kommunikation, Biologi - Undersøgelse, Natur/teknologi - Kommunikation, Natur/teknologi - Undersøgelse
Fag:
Biologi, Natur/teknologi
Læringsmål:
Eleverne opnår forståelse for evolution og fugles tilpasning til vinteren