Børge Hinsch Fondens Naturskole

Hvordan klarer pattedyrene sig gennem vinteren?

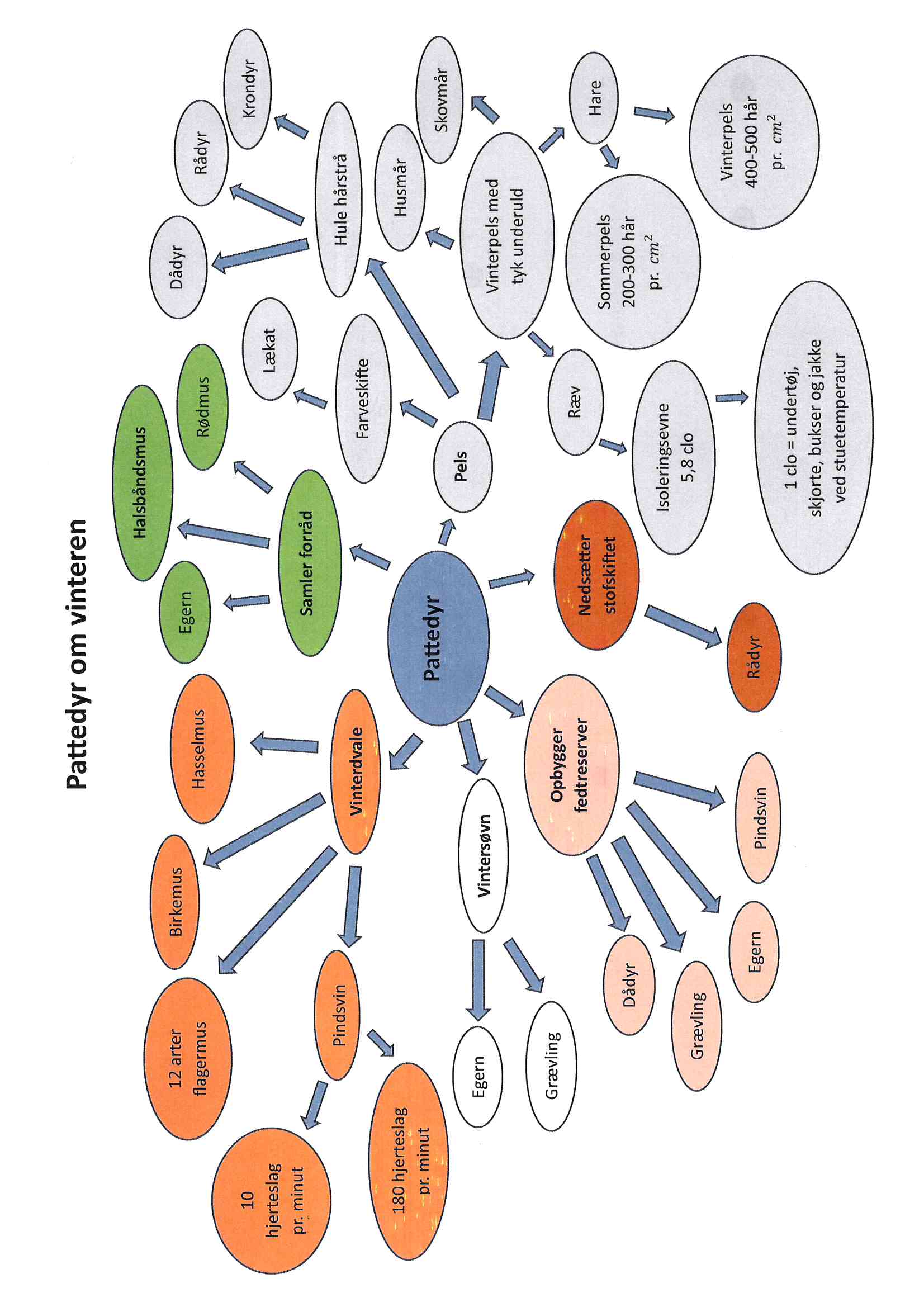
En gennemgang af pattedyrs tilpasning til at klare sig gennem vinteren

Vintersøvn eller vinterdvale

Nogle pattedyr sover vintersøvn, mens andre går i vinterdvale. Hvilke pattedyr gør hvad? Og hvad er forskellen på Vintersøvn og vinterdvale?

Vinterpels

Forskellige pattedyr har forskellige strategier til at klare vinterkulden. Hvilke strategier er det og hvordan hjælper de pattedyrene til at modstå vinterkulden? Og hvad betyder en CLO?

Fødeknaphed

Pattedyrene klarer fødeknaphed på forskellige måder. Hvilke forskellige måder er der? Og hvad er fordele og ulemper.

En blanding af leg og læring

Et besøg på Børge Hinsch Fondens Naturskole bliver en blanding af leg og læring. Vi skal ud på opdagelse i naturen rundt om Naturskolen. Vi slutter dagen af med at lave smykker eller andet sjovt af skind.

Ræven overrasker
Ræven overrasker
Foto

CLO

©

Claus L. olesen

Dato og pris

Tidspunkt:
-
Varighed:
4 timer
Pris:
0 kr.

Om tilbuddet

Målgruppe: Grundskolen
Klassetrin:
1., 2., 3., 4., 5., 6.
Kompetenceområde:
Biologi - Kommunikation, Biologi - Undersøgelse, Natur/teknologi - Kommunikation, Natur/teknologi - Undersøgelse
Fag:
Biologi, Natur/teknologi
Læringsmål:
Eleverne får en forståelse for evolution og tilpasning blandt pattedyr